差价合约是复杂的工具,并且由于杠杆作用具有快速亏损的高风险。您应该考虑是否了解差价合约的运作方式,以及您能否有能力承担损失资金的高风险。
首页
关于富拓
行情分析
真实开户
模拟开户
首页
->
行情分析
-> 正文
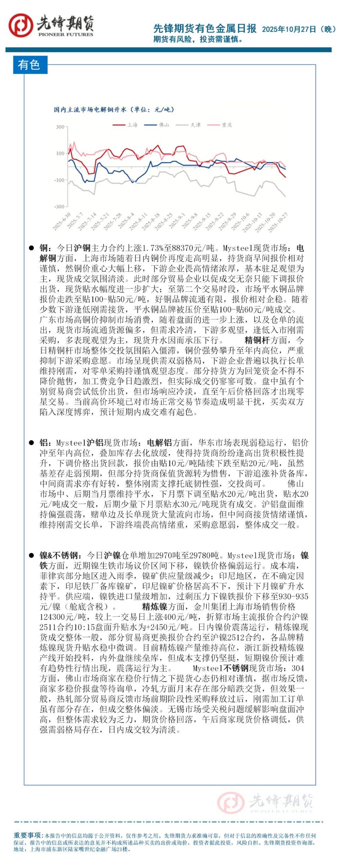
富拓外汇平台:先锋期货 | 国内商品涨多跌少:沪铜碳酸锂强势突破,黑色系品种纷纷飘红
2025-10-28 09:58:39
相关文章
富拓外汇平台:机构:贵金属短期承压,黄金韧性凸显,白银暗藏多重下行隐患
富拓外汇平台:世界黄金协会:金条与金币投资强势领跑,一季度全球黄金需求增长2%,央行购金保持稳健
富拓外汇平台:美伊地缘对峙难化解,黄金短期回调中长期依旧向好
富拓外汇平台:黄金早报:今日影响黄金市场的重要新闻(2026/4/30)
富拓外汇平台:黄金实时行情分析:鹰派美联储主导 金价弱势震荡筑底
富拓外汇平台:机构:贵金属短期承压,黄金韧性凸显,白银暗藏多重下行隐患
富拓外汇平台:世界黄金协会:金条与金币投资强势领跑,一季度全球黄金需求增长2%,央行购金保持稳健
富拓外汇平台:美伊地缘对峙难化解,黄金短期回调中长期依旧向好
友情链接
嘉盛外汇集团
FxPro浦汇